in

Création d'un catalyseur d'atomes unique en tungstène à haute densité de haut niveau

Création d'un catalyseur d'atomes unique en tungstène à haute densité de haut niveau

La conception d'un catalyseur est incroyablement difficile – les chercheurs de l'Université de Tohoku ont réussi à créer un catalyseur qui est l'un des meilleurs. Leur catalyseur accélère considérablement la réaction d'évolution de l'oxygène (OER), qui est une réaction généralement lente qui a désespérément besoin d'un coup de pouce afin qu'il puisse être utilisé pratiquement dans les technologies respectueuses de l'environnement.

Ce résultat combine un faible surploitation sur potentiel, une stabilité à long terme et une pratique dans un catalyseur qui a un futur prometteur aidant à lutter contre le changement climatique.

Les résultats ont été publiés dans le Journal de l'American Chemical Society.

Ce qui rend la conception de catalyseurs si difficile, c'est d'obtenir le bon équilibre des traits qui accélère le plus possible de l'OER tout en minimisant les compromis négatifs. Par exemple, bien que des sites plus actifs soient souhaitables, trop de gens peuvent compromettre la composition et la structure du catalyseur – ce qui rend l'instable.

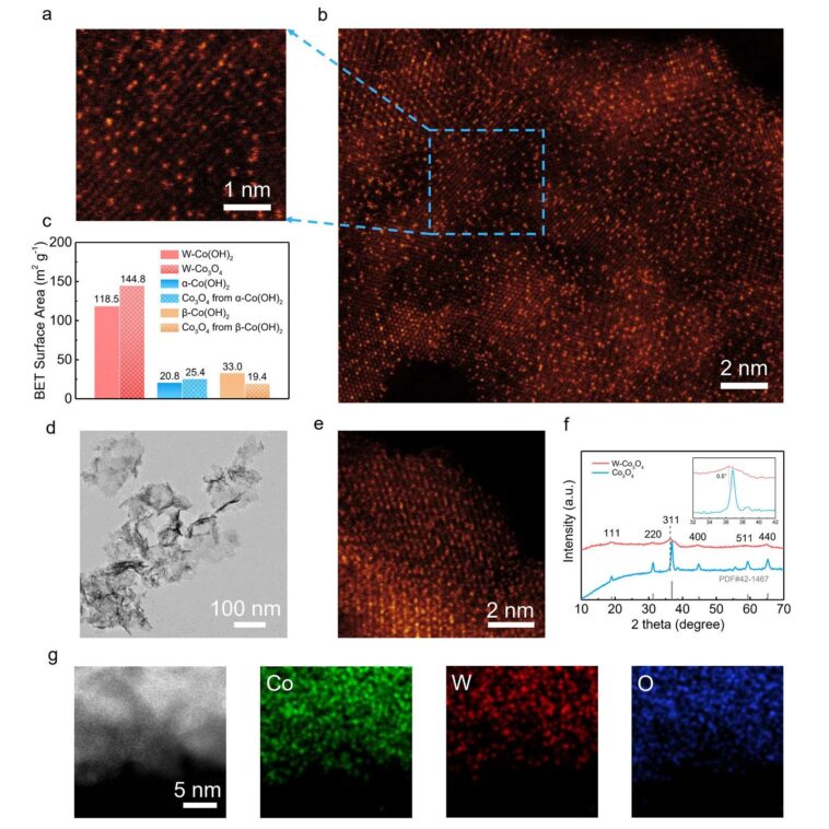
La clé de leur succès a été le tungstène (W) et une stratégie générale d'ancrage de l'oxygène. Leur méthode a permis l'incorporation de haute densité et stable de W atomes uniques dans des hydroxydes / oxydes de métal de transition. Cela stabilise les structures ultrathin, tout en permettant également des sites plus actifs qui accélèrent la réaction. Cette technique rompt le compromis conventionnel entre l'activité et la stabilité.

« Cette recherche est importante car elle contribue au développement de catalyseurs plus efficaces et plus efficaces pour l'électrolyse de l'eau, un processus clé pour produire du carburant hydrogène propre », explique le professeur Hao Li (WPI-AIMR).

  • Création d'un catalyseur à atome unique à haute densité de haut niveau
  • Création d'un catalyseur à atome unique à haute densité de haut niveau

Ce travail fournit une alternative à faible coût, robuste et efficace qui ne dépend pas de métaux nobles coûteux ou de systèmes FE instables. L'équipe de recherche affirme que leurs prochaines étapes évalueront davantage la stabilité à long terme des catalyseurs sous les densités actuelles pertinentes industriellement et exploreront leurs performances dans des applications pratiques telles que l'électrolyse de l'eau de la membrane d'anion et les batteries Zn-Air.

Ces efforts accéléreront la traduction de nos résultats en catalyseurs OEL rentables et durables pour les technologies de conversion et de stockage d'énergie renouvelable.

Le laboratoire entièrement automatisé se dirige vers l'orbite pour tester la production alimentaire dans l'espace

Le lancement de Sunset SpaceX pourrait faire un spectacle unique si le temps permet

Le ruissellement des sols des forêts enregistrées libère plus de carbone réactif, sapant les efforts d'atténuation du climat

Le ruissellement des sols des forêts enregistrées libère plus de carbone réactif, sapant les efforts d'atténuation du climat